求解
今天又有一个患者小心翼翼地发给我一个问题,我想这也是应该大家关注的热点问题。那么借这个机会我们也让大家更好的认识协尔。
当黎明划破长空,协尔的一天便由此开始。
卡瓦布(进口消毒湿巾):用于清洁消毒诊室物体表面
©清洁消毒牙椅
在早上第一患者到来之前,我们的护理们都要对诊室内的环境表面进行清洁和消毒,对临床接触表面使用一次性隔离膜进行隔离;整理好今天要使用的一次性使用物品和无菌物品,检查它们的包装和有效期是否符合要求;对牙椅水路冲洗2分钟。做好这些准备工作我们就为您服务了。
使用隔离膜进行隔离
一次性隔离物
一人一换
牙椅表面使用铺巾
求解
而接下来第二个、第三个......患者之间的清洁消毒问题怎么办?
在协尔,请放心把自己交给我们专业的医护团队!使用过的所有一次性使用物品如一次性隔离膜、口腔器械盘等都将进行更换,保证一人一用一更换。
一次性物品均将扔掉并作为医疗废物处理
每个患者之间,我们会对水路进行30秒的冲洗;
医疗废物暂存室
医疗废水处理室
对牙科手机、三枪头及其他所有使用过的可复用器械进行更换,转移至诊所器械处理区进行消毒灭菌处理
可复用器械消毒流程
1.将使用过的物品送至器械处理区
2.分类处理一次性物品
3.清洗器械
4.干燥器械
5.牙科手机注油
6.打包
7.灭菌
8.分类储存
同时对临床接触表面使用卡瓦布进行清洁并消毒。
等到最后一个患者离开我们的诊室,踏上开心回家路,协尔也将结束一天的忙碌。
伴随下班的催促,我们的护理们还要做一天中最后的清洁消毒工作。
©协尔口腔消毒记录本
她们要对诊室和器械处理区等区域的环境表面如牙椅表面、工作台面、地面等进行清洁和消毒;对空气进行净化消毒;对水路进行冲洗消毒;将医疗废物袋进行更换;对候诊区的桌椅、地面进行清洁,水杯进行清洗消毒。
带宝宝来就诊的宝爸宝妈们也可放心,我们儿童区的玩具和游戏毯也是要清洁消毒的哦!
每一天都是新的一天,既然选择了远方,就要风雨兼程。
窗明几净,温馨安适,我们用发自内心的微笑迎接您和下一个明天。
此外,每周我们要开展一次大扫除。对主要排水系统、抽屉柜子进行清洁和消毒。对诊室、器械处理区、模型室、候诊区等区域的环境表面进行彻底的清洁、消毒,空气进行净化。
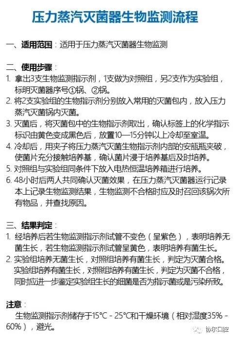
为了让我们的消毒灭菌效果达到《WS 506-2016口腔器械消毒灭菌技术操作规范》的要求,我们每个月都对压力蒸汽灭菌器进行了两次生物监测。
“健康所系,性命相托”
是每一个协尔工作者不曾忘却的誓言
而让每一个患者健康安全
满意放心是我们永远的宗旨
仰之弥高,钻之弥坚
也将渗入协尔的方方面面
SHAREDENT
龙湖时代店
重庆大坪龙湖时代天街18栋1908(C馆4号门旁)
Tel: 023-63729163 17783175360
恒大中渝店
重庆市渝北区恒大中渝广场都会9号3楼
Tel:023-67499886 023-67499889 17382379271
金开协信店
重庆市渝北区金开协信中心2栋12-1

